《福&光 敬祥好友書道展》---撰文與藝術評論:王穆提
全文被收錄於《福&光 敬祥好友書道展》作品圖錄內。
主要參展者:
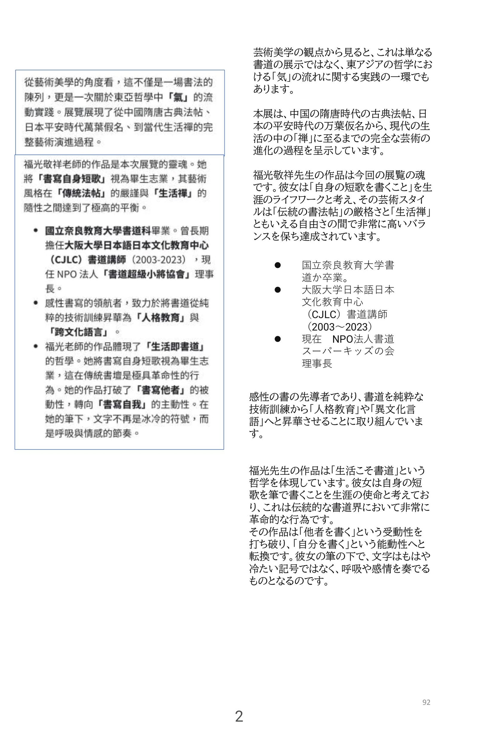
福光 敬祥:日本大阪大学日本語日本文化教育センター書道講師(2003~2023)、NPO書道スーパーキッズの会理事長(2014年設立)
福光幽石:現任日本奈良教育大學名譽教授、日展會員、讀賣書法會常任理事、全國書美術振興會評議員、日本書藝院常務理事。
福桃苑:日展會友,長期在大阪大學、奈良女子大學、京都橘大學等學術機構任教,其作品展現了強烈的學院氣質與文學結構感。
麻野弦華:NPO 書道スーパーキッズの会、日本讀賣書法會理事、日本書芸院評議員。
與安(Yoanna Dokova):福光 敬祥老師之學生,來自保加利亞的藝術家。


















詳細內容:
【台日交流展】福&光 敬祥好友書道展——當代書道的感性覺醒、古典傳承與全球文化連結
國際交流展:
關於NAU 21世紀美術連立展資料:
【現場直擊】【台日交流展】日本東京第24回《NAU21世紀美術連立展》-日本國立新美術館展(The National Art Center, Tokyo, NACT)
台灣代表團參展日本第24回「 NAU 21世紀美術連立展」 於東京國立新美術館
台灣藝術家 王穆提受邀日本第二十三回《NAU21世紀美術連立展》-東京國立新美術館展覽,並成為日本NAU21世紀美術連立展第一個也是唯一的台灣藝術家成員。【現場直擊】
【展覽訊息】《與風景對話》-台灣日本藝術家交流展(策展人:王穆提 WANG MUTI)
日本第二十三回《NAU21世紀美術連立展》-東京國立新美術館展覽-台灣參展者 王穆提先生(日本NAU21世紀美術連立展成員)與事務局局長 橋谷勇慈作品前合影
日本第二十三回《NAU21世紀美術連立展》-東京國立新美術館展覽-日本裝置藝術家 桝本 純子女士(旅法日本藝術家 松谷武判先生之友人)與台灣參展者 王穆提(日本NAU21世紀美術連立展成員)與其作品。
【現場直擊】日本第二十三回《NAU21世紀美術連立展》-東京國立新美術館展覽
《日本第24回NAU21世紀美術連立展》作品募集,展覽地點:日本最頂級的國立新美術館
【現場直擊】2025年《與風景對話》台灣日本藝術家交流展【日本站】
現展相關展覽活動(列舉一二):
【台日交流展】《現場直擊》日本國立新美術館展《日本第81回現展》
【台日交流展】2024年 日本國立新美術館展-第八十回紀念現展
日本藝術團體如NAU21世紀美術連立展、現展、日展、二科展、新構造社、形象派之間的比較評價與級數、規模
【台日交流展】王穆提受邀日本東京都美術館《第13回東京現展》,作品為第一順位,打破外國人參展日本藝術展覽記錄
【台日交流展】《現場直擊》2025年日本第57回《神奈川現代藝術家展》 《神奈川現展》 -展場:橫濱第一座美術館 橫濱市民畫廊
【台日交流展】【現場直擊】2025年日本第十三回 《東京現展》-展場:日本國立東京都美術館
【台日交流展】台灣日本唯一參展兩回被推薦為現展準會員,王穆提於日本81回現展被推薦為準會員打破現代美術家協會記錄
【台日交流展】台灣藝術家王穆提受邀參加日本橫濱第一座美術館《橫濱市民畫廊》〈日本第56回 神奈川現展〉
【台日交流展】台灣藝術家王穆提受邀參加2024日本《第56回神奈川現展》並且獲得日本現展優秀賞
【台日交流展】【報名停止】2025年日本東京國立新美術館展-〈第81回現代藝術家展〉(81回現展)
【台日交流展】日本現代美術家協會(現展)《神奈川支部21號》會刊繁體中文版
【台日交流展】日本現代美術家協會(現展)《神奈川支部20號》會刊繁體中文版
【台日交流展】【超過400名專業藝術家】日本現代美術家協會・台灣連絡所〈現展台灣〉官方網站:正式上線
【台日交流展】【現場直擊】2024日本《第56回神奈川現展》
【台日交流展】【預告】2024日本《第56回神奈川現展》將於日本橫濱第一座美術館-日本橫濱市民畫廊60週年紀念展覽
【台日交流展】日本國立東京都美術館展-〈日本第十二回東京現展〉:RUMOTAN 王穆提社長(左)與日本現展 前田敦子先生(右)。
【台日交流展】王穆提社長與廖義銘教授父女、神奈川分部部長渋谷直人、日本現展會友阿部聖巳
【台日交流展】王穆提社長與日本現展現任會長橫田瑛子女士、日本現展前任會長田中敏夫、日本現展事務局局長渡邊泰史、日本現展審查員石川進先生等
王穆提社長與現展現任會長橫田瑛子女士、現展前任會長田中敏夫、現展事務局局長渡邊泰史、現展審查員石川進
【台日交流展】【展覽現場】日本國立東京都美術館展-〈日本第十二回東京現展〉
【台日交流展】王穆提社長與日本現展(日本現代美術家協會)茨城分部長 佐野幸子女士等合影
【台日交流展】日本東京銀座志門畫廊:日本現代美術家協会《現展》〈GENTEN新春アートフェア〉2024
【台日交流展】王穆提社長與日本現展事務局局長 渡辺泰史先生與其作品合影
【台日交流展】王穆提社長與日本現展審查員內田智子、及川秋星、中島萌女士
【台日交流展】王穆提社長與日本現展(現代美術家協會)審查員、神奈川支部長 及川秋星先生
【台日交流展】王穆提社長與微生物的宇宙-日本現代美術家協會 現展審查員 及川 秋星
國際交流展:
【預告】【台日交流展】橫濱戶塚Sakura Plaza:日本在地文化與國際藝術的交匯場域
【預告】【台日交流展】靈光、透明與流動的疆界:曾興平、林仁傑、王穆提三人聯展日本東京「Open World 2026」,後援:日本外務省國際交流基金
【預告】【台日交流展】格柵中的光影詩篇:日本埼玉立近代美術館MOMAS的建築、館藏與人文精神
【預告】【台日交流展】日本東京第24回《NAU21世紀美術連立展》-日本國立新美術館展(The National Art Center, Tokyo, NACT)
【報名截止】日本東京第24回《NAU21世紀美術連立展》-日本最高規格的國立新美術館展(東京六本木乃木板站)
《現場直擊》2025年日本第57回《神奈川現代藝術家展》 《神奈川現展》 -展場:橫濱第一座美術館 橫濱市民畫廊
【現場直擊】2025年日本第十三回 《東京現展》-展場:日本國立東京都美術館
2025年日本東京銀座志門畫廊《GENTEN新春藝術博覽會》(現場直擊)
【預告】2024日本《第56回神奈川現展》將於日本橫濱第一座美術館-日本橫濱市民畫廊60週年紀念展覽
日本東京《OPEN World Exhibition 2025》展
【參展申請】2025年日本東京國立新美術館展-〈第81回現代藝術家展〉(81回現展)-日本1948年就創立的現代藝術家團體展
日本東京《OPEN World Exhibition 2025》展
【現場直擊】日本第二十三回《NAU21世紀美術連立展》-東京國立新美術館展覽
日本東京銀座檜畫廊(ギャラリー檜)2023-2024年《美術展年鑑》
2025年日本東京銀座志門畫廊《GENTEN新春藝術博覽會》(現場直擊)
【現場直擊】2025 台灣日本藝術家交流展:《日本東京八壁展》
【預告】2024日本《第56回神奈川現展》將於日本橫濱第一座美術館-日本橫濱市民畫廊60週年紀念展覽
《日本東京八壁展》(Japan Tokyo Yakabe Exhibition)
《台灣日本國際交流展》【現場直擊】日本東京銀座畫廊《Gallery HiNOK:Art Fair XXⅥ》藝術展現場
《台灣日本國際交流展》【展覽現場】日本國立東京都美術館展-〈日本第十二回東京現展〉
日本東京銀座志門畫廊:日本現代美術家協会《現展》〈GENTEN新春アートフェア〉2024
日本橫濱三年展 橫濱トリエンナーレ: ヨコハマトリエンナーレ2017 系列報導:華麗實存-台灣新美術展 開幕盛況
日本橫濱三年展 橫濱トリエンナーレ: ヨコハマトリエンナーレ2017 系列報導:刊登儒墨堂株式會社主辦華麗實存-台灣新美術展,協辦橫濱美術館與戶塚Sakura Plaza新聞
日本橫濱三年展 橫濱トリエンナーレ: ヨコハマトリエンナーレ2017 系列報導:活動宣傳於日本橫濱關內、櫻木町站
日本橫濱三年展 橫濱トリエンナーレ: ヨコハマトリエンナーレ2017 系列報導:橫濱美術館與橫濱港未來線活動宣傳
日本東京畫廊展覽內容:
日本銀座京橋檜畫廊《HINOKI ANNUAL 2024-2025》畫廊年鑒發行
【現場直擊】2025年《與風景對話》台灣日本藝術家交流展【日本站】
《八重樫理彦展》〈In the Mountains〉-日本東京檜畫廊
日本東京銀座檜畫廊(ギャラリー檜)2023-2024年《美術展年鑑》
日本東京銀座檜畫廊《島津悠雕塑展》〈The Feeling of Vein 脈的感受〉
主辦:
「台灣飯田下伊那現代藝術文化交流展」,日本飯田市美術博物館,日本長野縣飯田市,2014年
「台灣現代藝術展」,日本東京都町田市文化會館,日本東京都,2016年
「台灣書道家-澹盧門生展」,日本東京都町田市文化會館,日本東京都,2017年
「台灣創造藝術展-女性藝術家展」 ,日本東京都町田市文化會館,日本東京都,2017年
「藍色亞洲展」,市川文化會館,日本千葉縣市川市,2017年
「亞洲和平藝術展-台灣日本書畫水與墨的魔法展」(與日本日展審查員聯展),神奈川縣民中心,日本橫濱市,2017年
「華麗實存-台灣新美術展」,入選日本橫濱三年展,戶塚SAKURA PLAZA,日本橫濱市,2017年
「愛與和平書畫藝術展」,神奈川縣民中心,日本橫濱市,2023年
「福爾摩沙台灣印象展」,戶塚SAKURA PLAZA,日本橫濱市,2023年
「台灣國際書畫展」,神奈川縣民中心,日本橫濱市,2023年
聯合展覽:
〈日本永恆的朋友展-台日交流展〉,日本仙台、台灣台北兩地展,2014年
〈日本大阪SNIFF OUT 2013國際藝術展〉,日本大阪市,2013年
聯合出版:
日本「亞洲藝術的殿堂」美術年鑑特輯,(收錄現代亞洲藝術家作品及國立故宮博物院寶物專輯),日本東京,2013年
















